Схема 100% рабочая!!!
Возникла как-то необходимость в регулируемом блоке питания. Информации и описаний по переделке компьютерных блоков питания – уйма. Что самое интересное, что есть абсолютно одинаковые схемы переделок, но при этом авторы материалов дают категорично противоположное описание и рекомендации по применению тех или иных комплектующих. При поисках схемы на просторах интернета остановился на этой. После переделки всё заработало сразу. Позже по этой же схеме было собрано несколько зарядных устройств и один блок питания с фиксированным выходным напряжением.
И так начнём.
Шаг первый. Первым делом надо обзавестись компьютерным блоком питания с ШИМ TL494 (KA7500), желательно ATX. Мощность желательно не менее 200 Вт, так как не всё что написано на этикетке – правда. На одном из переделанных мною БП было написано - 250 Вт, но максимум, который получилось выжать - составлял 165 Вт.
Шаг второй. Желательно найти схему Вашего БП что бы было понятнее что именно Вы выпаиваете. Выпаиваем все элементы цепей вторичных выпрямителей (+12, -12, +5, -5, +3,3), оставить можно только RC-цепочки (если они есть) которые включены параллельно вторичным обмоткам силового трансформатора.
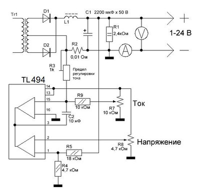
Шаг третий. Выпаиваем радиоэлементы, которые идут к выводам 1, 2, 3, 13, 14, 15, 16 микросхемы TL494. В некоторых БП вывод 15 соединен с выводами 13 и 14, в таком случае его нужно отделить от этих выводов перерезав дорожку, которая их соединяет.
Шаг четвертый. Припаиваем к освобожденным выводам новые радиоэлементы согласно схеме.

И так, что к чему и зачем?
Диоды D1,D2 желательно Шотки. Удобно использовать сдвоенные диоды, то есть, когда в одном корпусе находится два отдельных диода. Они должны быть рассчитаны на напряжение и ток хотя бы вдвое больше необходимого. Например, если Вам необходимо напряжение до 24В и ток до 10А, то диоды надо брать на напряжение от 45В и на ток ампер 20.
Примеры некоторых:
F12C05C–2х6А 50В,
FEP16ВT – 2х8А 100В,
S20C40 – 2х10А 40В,
SF3002PT–2х15А 70В,
MBR 2045CT - 2х10А 45В,
STPS4045CW – 2х20А 45В,
60CPQ150 –2х30А 150В,
63CPQ100–2х30А 100В.
При выборе диодов также надо обращать внимание на падение напряжения на диоде. У некоторых диодов оно составляет 0,53 В, а у некоторых 0,95 В. При прохождении тока 10 А рассеиваемая мощность будет составлять 5,3 Вт в первом случае и 9,5 Вт во втором, а если ток больше то и выделяемая мощность в виде нагрева тоже будет больше. Соответственно придется больше уделить внимания отводу тепла от диодов.
Дроссель L1 можно изготовить из выпаянного дросселя групповой стабилизации. Для этого необходимо полностью его размотать, а потом расколоть кольцо сердечника и склеить его назад, но с зазором 0,3-0,5 мм. Это делается для того чтобы устранить нагрев сердечника. Так как мы будем использовать только одно напряжение, то сердечник будет намагничиваться постоянной составляющей выходного тока. А для нормальной работы феррита с подмагничиванием необходим зазор в сердечнике.
Можно также применить другой сердечник, например Ш - образный с зазором 0,3 мм и проницаемостью не менее 2000. Лично я так и поступил, так как мотать обмотку на таком сердечнике намного удобнее и меньше возни, чем с расколкой-поклейкой кольца.
На новом сердечнике надо намотать 15-20 витков тем, что мы размотали или тем, что будет под рукой, но диаметром не менее 0,5мм. Желательно брать несколько тонких проводов в параллель, и ними мотать обмотку.
Встречал и статьи, в которых написано что просто перематывался родной дроссель без каких либо разломов-склеиваний, и он нормально работал и не грелся. У меня так не получилось. Постоянно (кроме одного раза) присутствовал сильный нагрев дросселя. Возможно, это по тому, что сердечники были перегреты и тем самым испорчены ещё до того как попадали мне в руки.
Резистор R2 0,01 Ом(шунт). Раньше с таким сопротивлением у нас на радиорынке были резисторы мощностью 5 Вт, 7 Вт, 10 Вт. Я использовал их. Сейчас у нас в наличии есть резисторы с минимальным сопротивлением только 0,1 Ом. Я покупал 10 резисторов 0,1 Ом 1 Вт и соединял их всех параллельно. В итоге получался резистор 0,01 Ом 10 Вт.
Резистор R3 задает верхний предел регулировки тока.
Конденсатор С1 надо установить 1000-2200 мкФ 50 В. Параллельно ему рекомендуется установить керамический конденсатор, номиналом 0,1 мкФ.
Конденсатор С2 с вывода 2 на вывод 3 предназначен для ограничения скорости ШИМ при стабилизации напряжения и имеется во всех схемах АТ-АТХ. Может быть установлен последовательно с резистором.
- Вывод 14 это выход внутреннего источника опорного напряжения Uref +5 вольт.
- Выводы 1,2,15 и 16 это входы 2-х встроенных компараторов, которые можно использовать по своему назначению, т.е. управлять шириной выходных импульсов ШИМ. Оба компаратора совершенно одинаковы с той лишь разницей, что компаратор с выводами 15-16 срабатывает с "задержкой" 80 мВольт. В некоторых АТХ этот компаратор не используется, 16 вывод заземлён, а 15 соединён с 14 выводом.
-Вывод 13 предназначен для перевода TL-494 в режим управления обратноходовым и однотактными преобразователями. При этом "мёртвое время" может быть увеличено до 96% . В нашем случае этот вывод так же соединяется с выводом 14 микросхемы TL-494.
Компаратор на выводах 1-2 мы будем использовать для установки выходного напряжения, для этого на вывод 2 подаём часть Uref, что и сделано в большинстве АТ и АТХ. Обычно это напряжение примерно 2,5 вольт, т.е. с Uref (+5 Вольт) через резистивный делитель.
В некоторых описаниях переделки компьютерного БП, рекомендуют установить в фильтр питания еще один дроссель и ещё два конденсатора. Второй дроссель можно взять готовый от 5-ти вольтового фильтра(обычно это несколько витков на ферритовом стержне).

Шаг пятый. Вместо входного предохранителя подключаем лампочку 220 В 1 0 Вт. К выходу БП подключаем лампочку 24 В 35-100 Вт. Резисторы регулировки тока и напряжения ставим в среднее положение. После внимательной визуальной проверки правильности монтажа включаем БП в розетку. При правильно проведенных роботах, - лампа, которая подключена вместо предохранителя, должна вспыхнуть и погаснуть. Лампа на выходе БП должна вспыхнуть и продолжать светится, а её яркость должна изменятся при изменении положения регуляторов тока и напряжения. При максимальной яркости свечения лампы на выходе БП возможно покраснение или легкое свечение нити накала лампы на входе (всё зависит от мощности 24-х вольтовой лампы). Если всё именно так, то можно убирать входную лампочку и устанавливать на своё место предохранитель.
ПРИМЕЧАНИЕ. Бывает что при регулировке напряжения или тока, появляется писк в силовом трансформаторе, который сопровождается разогревом силовых транзисторов. Как было написано на одном из форумов, - блок работает в старт-стопном режиме из-за того, что при минимально возможной ширине импульса во вторичных цепях запасается столько энергии, что нагрузка не успевает её "потребить" за один рабочий цикл (такт) ШИМа, поэтому и происходит пауза, пока напряжение не понизится. Чтобы устранить этот писк можно между выводом №3 TL494 и массой подключить конденсатор 47 мкФ. Этим Вы затормозите обратную связь. При этом возможно небольшое плаванье напряжения и тока на выходе БП, так как стабилизация может не успевать реагировать вовремя.
В большинстве компьютерных БП, вентилятор установлен на выдув горячего воздуха из блока наружу. Для повышения качества охлаждения, необходимо развернуть вентилятор (если позволяют крепления), так чтоб он вдувал холодный воздух в БП.
В одном из блоков питания был сгоревший трансформатор “дежурки”. Выход был таков: Первичные цепи дежурки и трансформатор были полностью удалены. Удалены все детали по шине +5 В, кроме выпрямительного диода и конденсатора. К корпусу БП прикреплён обычный 50-ти герцовый трансформатор 2х12В. Вторичка данного трансформатора была впаяна в место впайки вторички сгоревшего трансформатора. От одной обмотки питается TL494, а от второй, которая подпаяна к входу бывшей шини 5В – питается вентилятор.
Вот результат



На фото ниже - Импульсный блок питания с фиксированным выходным напряжением 13,6 В. Переделка производилась по этой же схеме, только переменные резисторы были заменены на подстроечные и установлены на плату.

Информация для переделки БП была взята из этих источников:
http://irls.narod.ru/bp/bp26.htm
http://monitor.espec.ws/section5/topic69804.html
http://gzip.ru/home/reguliruemyj_blok_pitanija_atx.htm
https://www.drive2.ru/b/150956/
|